本期為您推薦天津科技大學路福平教授、秦慧民教授研究團隊發表在Angewandte Chemie(IF=16.823)上的一篇文章:Substantial Improvement of an Epimerase for the Synthesis of D-Allulose by Biosensor-Based High-Throughput Microdroplet Screening. 該研究構建了基于液滴微流控(DREM cell)的超高通量篩選平臺,并與D-阿洛酮糖生物傳感器相結合,用于酮糖3-差向異構酶(KEases)的定向進化[1]。
阿洛酮糖被廣泛認為是一種有前景的功能性成分,具有多種有益的生理功能。作為一種低熱量的稀少糖,D-阿洛酮糖的甜度為蔗糖的70%,但由于其生物利用率有限,使其血糖指數和卡路里含量顯著降低,而成為食品制造中公認安全的糖替代品。D-阿洛酮糖還具有抗高血糖、神經保護、抗動脈粥樣硬化、降低血脂水平和清除活性氧等多種有益的生理功能。D-阿洛酮糖能夠通過KEases催化合成,但其催化性能限制了其廣泛的應用。
基于平板的篩選模式通常耗時且效率低下,因此開發高效的篩選策略以加速定向進化過程具有重要的意義,基于微流控芯片產生的單分散微液滴的單細胞評價已被證明是尋找高性能酶的有效超高通量策略,對獲得具有所需性質的目標酶至關重要。微液滴中單細胞的分散可以將基因型與細胞外靶分子關聯,使得從大規模文庫中富集所需的突變體成為可能,并將篩選所需的時間和成本減少幾個數量級。
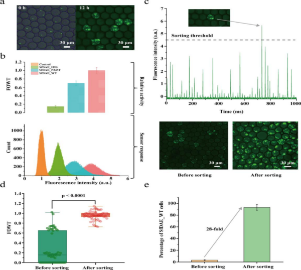
在本研究中,利用響應D-阿洛酮糖的轉錄調控因子,設計并優化了一種遺傳編碼生物傳感器,來對D-阿洛酮糖進行實時監測。基于該D-阿洛酮糖生物傳感器進一步構建了基于液滴微流控的超高通量篩選平臺,用于KEases的定向進化。對費氏中華根瘤菌來源的D-阿洛酮糖3-差向異構酶(SfDAE)的結構分析揭示了高度靈活的螺旋/環區域,該結構暴露或遮擋了催化中心,作為調節底物識別的蓋子結構。基于結構指導的理性設計和定向進化,結合所搭建的微液滴篩選平臺,本研究對SfDAE進行了定向功能改造,其中獲得的突變體M3-2的催化效率提高了17倍。本研究為基于生物傳感器的微液滴高通量篩選平臺的設計和優化提供了一個范例。(本研究所采用的微流控技術平臺由天木生物團隊提供)

Figure 2. Droplet-based microfluidic screening platform developed for the directed evolution of DAEase.

Figure 3. Demonstration of the droplet-based microfluidic screening platform.
[1]Li, C., Gao, X., Qi, H., Zhang, W., Li, L., Wei, C., Wei, M., Sun, X., Wang, S., Wang, L., Ji, Y., Mao, S., Zhu, Z., Tanokura, M., Lu, F. and Qin, H. (2023), Substantial Improvement of an Epimerase for the Synthesis of D-Allulose by Biosensor-Based High-Throughput Microdroplet Screening. Angew. Chem. Int. Ed.. Accepted Author Manuscript.
論文鏈接:
https://doi.org/10.1002/anie.202216721
背景信息
研究團隊所使用的液滴微流控細胞分選儀(DREM cell)是天木生物基于液滴微流控技術開發的皮升級液滴微流控單細胞分選平臺,可將待篩選細胞進行包被形成單細胞微液滴,結合熒光篩選模型,可以在細胞水平完成微生物的高通量分離、培養、檢測、分選等。

▲圖丨液滴微流控細胞分選儀(來源:天木生物)



高通量皮升級液滴單細胞分選系統(DREM cell)相比于傳統篩選方法,篩選效率可提升1萬倍,試劑消耗量可下降至百萬分之一,在篩選通量顯著提升的同時,單克隆篩選成本大幅度降低。該儀器不僅可廣泛應用于細菌、酵母、動物細胞等的高通量篩選,還可以應用于蛋白、核酸、抗體等生物大分子篩選等相關研究領域。
本期為您推薦天津科技大學路福平教授、秦慧民教授研究團隊發表在Angewandte Chemie(IF=16.823)上的一篇文章:Substantial Improvement of an Epimerase for the Synthesis of D-Allulose by Biosensor-Based High-Throughput Microdroplet Screening. 該研究構建了基于液滴微流控(DREM cell)的超高通量篩選平臺,并與D-阿洛酮糖生物傳感器相結合,用于酮糖3-差向異構酶(KEases)的定向進化[1]。
阿洛酮糖被廣泛認為是一種有前景的功能性成分,具有多種有益的生理功能。作為一種低熱量的稀少糖,D-阿洛酮糖的甜度為蔗糖的70%,但由于其生物利用率有限,使其血糖指數和卡路里含量顯著降低,而成為食品制造中公認安全的糖替代品。D-阿洛酮糖還具有抗高血糖、神經保護、抗動脈粥樣硬化、降低血脂水平和清除活性氧等多種有益的生理功能。D-阿洛酮糖能夠通過KEases催化合成,但其催化性能限制了其廣泛的應用。
基于平板的篩選模式通常耗時且效率低下,因此開發高效的篩選策略以加速定向進化過程具有重要的意義,基于微流控芯片產生的單分散微液滴的單細胞評價已被證明是尋找高性能酶的有效超高通量策略,對獲得具有所需性質的目標酶至關重要。微液滴中單細胞的分散可以將基因型與細胞外靶分子關聯,使得從大規模文庫中富集所需的突變體成為可能,并將篩選所需的時間和成本減少幾個數量級。
在本研究中,利用響應D-阿洛酮糖的轉錄調控因子,設計并優化了一種遺傳編碼生物傳感器,來對D-阿洛酮糖進行實時監測。基于該D-阿洛酮糖生物傳感器進一步構建了基于液滴微流控的超高通量篩選平臺,用于KEases的定向進化。對費氏中華根瘤菌來源的D-阿洛酮糖3-差向異構酶(SfDAE)的結構分析揭示了高度靈活的螺旋/環區域,該結構暴露或遮擋了催化中心,作為調節底物識別的蓋子結構。基于結構指導的理性設計和定向進化,結合所搭建的微液滴篩選平臺,本研究對SfDAE進行了定向功能改造,其中獲得的突變體M3-2的催化效率提高了17倍。本研究為基于生物傳感器的微液滴高通量篩選平臺的設計和優化提供了一個范例。(本研究所采用的微流控技術平臺由天木生物團隊提供)

Figure 2. Droplet-based microfluidic screening platform developed for the directed evolution of DAEase.

Figure 3. Demonstration of the droplet-based microfluidic screening platform.
[1]Li, C., Gao, X., Qi, H., Zhang, W., Li, L., Wei, C., Wei, M., Sun, X., Wang, S., Wang, L., Ji, Y., Mao, S., Zhu, Z., Tanokura, M., Lu, F. and Qin, H. (2023), Substantial Improvement of an Epimerase for the Synthesis of D-Allulose by Biosensor-Based High-Throughput Microdroplet Screening. Angew. Chem. Int. Ed.. Accepted Author Manuscript.
論文鏈接:
https://doi.org/10.1002/anie.202216721
背景信息
研究團隊所使用的液滴微流控細胞分選儀(DREM cell)是天木生物基于液滴微流控技術開發的皮升級液滴微流控單細胞分選平臺,可將待篩選細胞進行包被形成單細胞微液滴,結合熒光篩選模型,可以在細胞水平完成微生物的高通量分離、培養、檢測、分選等。

▲圖丨液滴微流控細胞分選儀(來源:天木生物)



高通量皮升級液滴單細胞分選系統(DREM cell)相比于傳統篩選方法,篩選效率可提升1萬倍,試劑消耗量可下降至百萬分之一,在篩選通量顯著提升的同時,單克隆篩選成本大幅度降低。該儀器不僅可廣泛應用于細菌、酵母、動物細胞等的高通量篩選,還可以應用于蛋白、核酸、抗體等生物大分子篩選等相關研究領域。




